CHINESE
ENGLISH
SERVICE
Home
About Us
News
Products
Cases
Production
Service
Contact Us
News
2020-08-15
Training Notice
2020-03-02
High speed rescue boat launching app…
2019-11-15
Remote survey Authorization Agreemen…
2018-05-26
2018,1st lifeboat/davit service trai…
2017-12-23
2017, 3rd LIFEBOAT&DAVIT SERVICE TRA…
About Us
Company Location
Company Profile
Development
Organization
Chairman
Culture
Honor
CSR
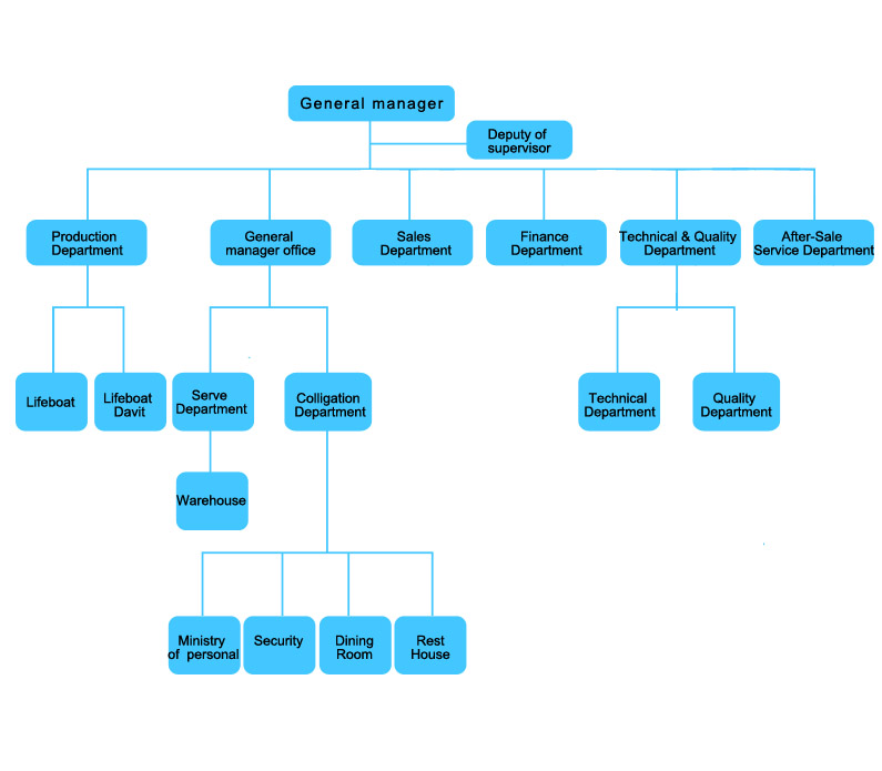
Organization
Current Location:
Home
>
About Us
九游官方端平台
|
线上买球官网(中国)官方网站
|
开云登陆入口
|
FB体育平台官方网站
|
安博·体育平台
|
米兰官方站网页版在线登入
|
ledong(中国)官方网站
|
开云app网站
|
在线买世界杯平台_世界杯(中国)
|